来源: 站外


分工
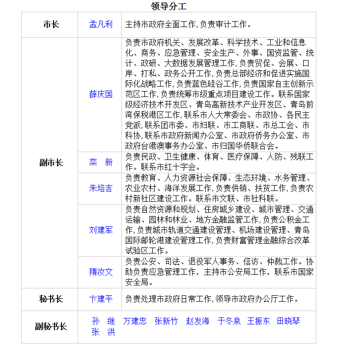
主持市政府全面工作,负责审计工作。
简历
孟凡利,男,汉族,1965年9月生,山东临沂人,1986年3月加入中国共产党,1986年7月参加工作,研究生学历,经济学博士学位。历任山东经济学院财务会计系主任;山东省财政厅副厅长、党组成员;山东省鲁信投资控股集团有限公司董事长、党委书记、总经理;山东省商务厅厅长、党组书记;烟台市委副书记、市长;烟台市委书记、市人大常委会主任、市委党校校长;青岛市委副书记、市长,市政府党组书记。

分工
负责市政府机关、发展改革、科学技术、工业和信息化、商务、应急管理、安全生产、外事、国资监管、统计、政研、大数据发展管理工作,负责贸促、会展、口岸、打私、政务公开工作,负责总部经济和促进实施国际化战略工作,负责蓝色硅谷工作,负责国家自主创新示范区工作,负责统筹市级重点项目建设工作。联系国家级经济技术开发区、青岛高新技术产业开发区、青岛前湾保税港区工作,联系市人大常委会、市政协、各民主党派,联系团市委、市妇联、市工商联、市总工会、市科协,联系市政府新闻办公室、市政府侨务办公室、市政府台港澳事务办公室、市归国华侨联合会。
简历
薛庆国,男,汉族,1964年1月生,山东青岛人,1984年6月加入中国共产党,1989年1月参加工作,研究生学历,理学博士学位。历任青岛市科委处长;青岛保税区管委副主任、党组成员、青岛市委保税区工委委员;山东省社科联副主席、党组成员、省科协副主席(不驻会);山东省文化厅副厅长、党组成员、省科协副主席(不驻会);滨州市委副书记,滨州市委副书记、秘书长;山东省政府外事办公室主任、党组书记、省对外友好协会会长,山东省政府外事侨务办公室主任、省政府外事办公室党组书记、省对外友好协会会长,山东省政府外事侨务办公室(省政府港澳事务办公室)、省委外事工作领导小组办公室主任、省政府外事侨务办公室党组书记,山东省政府外事办公室主任、党组书记、省对外友协会长;青岛市委常委、副市长,市政府党组副书记。

分工
负责民政、卫生健康、体育、医疗保障、人防、残联工作。联系市红十字会。
简历
栾新,女,汉族,1969年9月生,山东龙口人,民进会员,1997年4月参加工作,研究生学历,工学博士。历任中国海洋大学信息学院计算机科学系讲师、副教授、教授;青岛市经委副主任;青岛市信息产业局副局长;青岛市科学技术局副局长;青岛市副市长。

分工
负责教育、人力资源社会保障、生态环境、水务管理、农业农村、海洋发展工作,负责供销、扶贫工作,负责农村新社区建设工作。联系市文联、市社科联。
简历
朱培吉,男,汉族,1963年4月生,山东青岛人,1985年8月加入中国共产党,1983年9月参加工作,山东省委党校在职研究生学历,经济学硕士学位。历任烟台市发展计划委员会副主任;龙口市委副书记、市长;单县县委书记、党校校长;菏泽市副市长;青岛市发展和改革委员会副主任、党组成员(副厅级);青岛市发展和改革委员会主任、党组书记;青岛市副市长、市政府党组成员。

分工
负责自然资源和规划、住房城乡建设、城市管理、交通运输、园林和林业、地方金融监管工作,负责公积金工作,负责城市轨道交通建设管理、机场建设管理、青岛国际邮轮港建设管理工作,负责财富管理金融综合改革试验区工作。
简历
刘建军,男,汉族,1968年9月生,山东高密人,1989年1月加入中国共产党,1990年7月参加工作,大学学历,工程硕士学位。历任青岛市建设委员会城市建设管理处处长;青岛市李沧区副区长;青岛市建设委员会副主任、党委委员,市城市管理行政执法局局长;青岛市政府副秘书长、办公厅党组成员,市地铁工程建设指挥部常务副总指挥,指挥部办公室主任、党组书记;青岛市城乡建设委员会主任、党委书记;青岛市北区委副书记、区长;青岛市北区委书记、党校校长,青岛国际邮轮港管理局党组书记;青岛市副市长、市政府党组成员。

分工
负责公安、司法、退役军人事务、信访、仲裁工作。协助负责应急管理工作,主持市公安局工作,联系市国家安全局。
简历
隋汝文,男,汉族,1964年3月生,山东寿光人,1985年5月加入中国共产党,1983年7月参加工作,省委党校大学学历。历任潍坊市坊子区委常委、清池镇党委书记;潍坊市坊子区委常委、政法委书记;潍坊市坊子区委常委、秘书长;潍坊市坊子区委常委、副区长;潍坊市公安局纪委书记;潍坊市公安局副局长;潍坊市公安局政委、党委副书记;山东省公安厅国内安全保卫总队总队长(国内安全保卫局局长,副厅级),山东省委国家安全委员会办公室副主任;青岛市政府党组成员,市公安局党委书记;青岛市政府副市长、党组成员,市公安局局长、党委书记、督察长。