Contact Us to Reach Chinese Companies Searching for Business Park Space in the United States
张江国家自主创新示范区连续六年蝉联中国产业园区百强榜第二

2018-12-26 来源: 集商网86Links

日前,由同济大学发展研究院和新华社中国金融信息中心主办的《2018中国产业园区持续发展蓝皮书》暨《园区不惑-中国产业园区改革开放40年进程》出版发布会在同济大学举行,上海张江国家自主创新示范区位居前列。
张江国家自主创新示范区连续六年蝉联中国产业园区百强榜第二

日前,由同济大学发展研究院和新华社中国金融信息中心主办的《2018中国产业园区持续发展蓝皮书》暨《园区不惑-中国产业园区改革开放40年进程》出版发布会在同济大学举行,上海张江国家自主创新示范区位居前列。

《蓝皮书》充分分析了2017年中国产业园区持续发展指数,总结了新时代百强榜产业园区发展的态势。

  6年来,百强榜产业园区总体情况稳定,前三甲仍未变动。2017年,76家产业园区连续6年入选百强榜,15家产业园区连续6年入选百强榜前20强,中关村国家自主创新示范区、上海张江国家自主创新示范区、苏州工业园区、广州经济技术开发区、武汉东湖国家自主创新示范区和天津经济技术开发区6家产业园区连续6年入选百强榜前10强。百强榜前3强中关村国家自主创新示范区、上海张江国家自主创新示范区和苏州工业园区连续6年未变。

 

2018中国产业园区持续发展10强榜单

2018中国产业园区持续发展10强榜单 

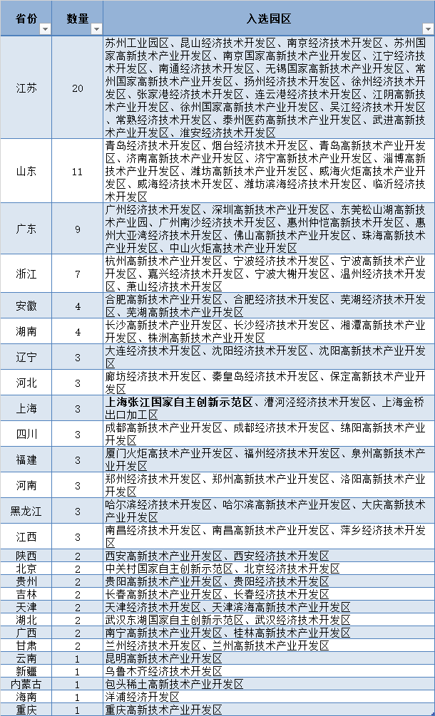
各省入选百强榜产业园区情况

各省入选百强榜产业园区情况

同济大学发展研究院院长任浩教授表示,经过40年的发展产业园区发展规模和结构上趋于成熟。在规模上,国家级经开区和高新区就达到了375家,省级经开区和高新区达到了1991家,覆盖了全国各省市;在结构上,除了经开区与高新区外,还有自由贸易区与边境合作区,以及科技园与生态园等各类形式。

据统计,截至2016年,仅国家级经开区、高新区的GDP就创造了170816.3亿元,税收为29627.3亿元,出口创汇9080.9亿美元,其GDP占全国近四分之一、工业总产值占全国近三分之一、税收占全国近五分之一、出口创汇占全国近五分之二。如果将统计对象由国家级产业园区延伸到省级产业园区,那么其上述贡献无疑更为可观。产业园区已经成为我国产业发展的主要平台和重要基地。

其次产业园区发展时间和阶段上趋于成熟。在发展时间上,园区自1979年设立起,经历了改革开放的三个重要时期。

改革开放第一轮始于深圳等4个特区的设立,而1979年成立的蛇口工业区就同步诞生于深圳特区并成为深圳特区建设的灵魂和标志;

改革开放第二轮始于198414个沿海城市,现在看来,所谓14个沿海城市的开放,其实就是在14个沿海城市设立14个国家级经济技术开发区,其标志就是1984年大连经济技术开发区等的挂牌设立;

改革开放的第三轮始于1992年邓小平南巡讲话的推动,国家级开发区得到了大幅扩容和高速发展,很大程度上成为这一轮改革开放的标志。

此外,在发展阶段上,40年产业园区也经历了孕育期、初始培育期、高速发展期、稳定整顿期和创新发展期等五个阶段,不同阶段的发展,使产业园区具有了较为完整的各种阶段下的发展能力,特别是不确定性环境下的适应能力。

作者:集商网86Links